(СТ СЭВ 3740-82)
УДК 69.001.2:006.354
Группа Ж02
ГОСУДАРСТВЕННЫЙ СТАНДАРТ СОЮЗА ССР
Система обеспечения точности геометрических
параметров в строительстве
РАСЧЁТ ТОЧНОСТИ
System of ensuring the accuracy of geometrical
parameters in construction. Accuracy calculation
ОКСТУ 5002
Дата введения 1984-01-31
УТВЕРЖДЕН И ВВЕДЕН В ДЕЙСТВИЕ Постановлением Государственного комитета СССР по делам строительства от 13 декабря 1983 г. № 320
ВЗАМЕН ГОСТ 21780-76
ПЕРЕИЗДАНИЕ. Февраль 1985 г.
Настоящий стандарт распространяется на проектирование зданий, сооружений и их элементов и устанавливает общие положения, методические принципы и порядок расчёта точности геометрических параметров в строительстве.
На основе настоящего стандарта разрабатываются методические документы, устанавливающие особенности расчётов точности геометрических параметров конструкций различных видов.
Стандарт соответствует СТ СЭВ 3740-82 в части, указанной в справочном приложении 1.
Термины, применяемые в настоящем стандарте, и пояснения приведены в обязательном приложении 2.
1. ОСНОВНЫЕ ПОНЯТИЯ
1.1. Расчёт точности геометрических параметров должен выполняться в процессе проектирования типовых, экспериментальных и индивидуальных конструкций зданий и сооружений и их элементов в целях обеспечения собираемости конструкций с заданными эксплуатационными свойствами при наименьших затратах.
1.2. Расчёт точности производят на основе:
функциональных требований, предъявляемых к строительным конструкциям зданий и сооружений;
данных о точности применяемых технологических процессов и операций изготовления элементов, разбивки осей и сборки конструкций.
1.3. В процессе расчёта точности в соответствии с принятой расчётной схемой по характеристикам точности составляющих геометрических параметров определяют расчётные предельные значения результирующего параметра, которые сравнивают затем с допустимыми предельными значениями этого параметра, установленными на основе функциональных требований (путем расчёта прочности и устойчивости, в соответствии с результатами испытаний или исходя из изоляционных, эстетических и других требований).
1.4. Соответствие точности результирующего параметра функциональным требованиям обеспечивается, если соблюдены следующие условия:
1.5. Задача расчёта точности может быть:
прямой, когда расчётные предельные значения результирующего параметра определяют по известным характеристикам точности составляющих параметров (проверочный расчёт);
обратной, когда по установленным допустимым предельным значениям результирующего параметра определяют необходимые требования к точности составляющих параметров.
1.6. В соответствии с результатами расчёта точности:
в нормативно-технической документации на строительные конструкции зданий, сооружений и их элементов и в рабочих чертежах уточняют, при необходимости, номинальные значения результирующих и составляющих параметров, устанавливают требования к точности этих параметров и правила контроля точности;
в технологической документации на изготовление элементов, разбивку осей и производство строительно-монтажных работ устанавливают способы и последовательность выполнения технологических процессов и операций, методы и средства обеспечения их точности.
2. МЕТОДИЧЕСКИЕ ПРИНЦИПЫ РАСЧЁТА ТОЧНОСТИ
2.1. Принимаемые в результате расчёта точности решения должны обеспечивать минимальные трудовые и материальные затраты при возведении строительных конструкций зданий и сооружений и изготовлении их элементов.
С этой целью следует предусматривать максимально возможные значения допусков, а также конструктивные и технологические мероприятия по снижению влияния точности технологических процессов и операций на точность результирующих параметров.
2.2. Расчёт точности следует производить, как правило, из условия полной собираемости конструкций.
В некоторых случаях при технической возможности и экономической целесообразности может предусматриваться неполная собираемость. При этом для случаев, когда действительные значения результирующего параметра будут выходить за пределы, должны предусматриваться дополнительные операции по подбору элементов или пригонке отдельных размеров.
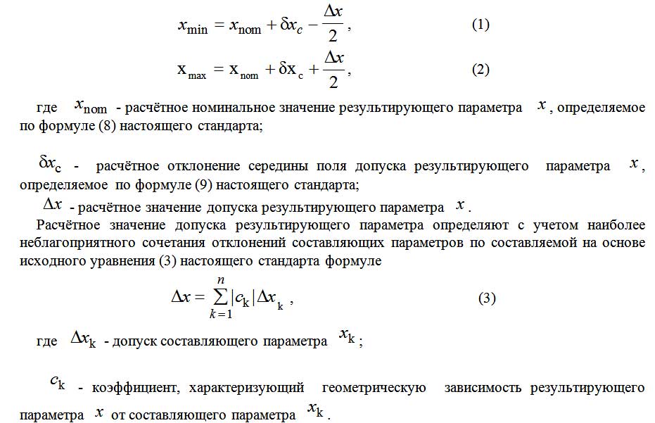
2.3. Исходным уравнением для расчёта точности является уравнение (3), выражающее зависимость между результирующим и составляющими параметрами, входящими в расчётную схему:
В качестве результирующих параметров при составлении расчётных схем, как правило, рассматриваются размеры в узлах сопряжений элементов и другие размеры, которыми при принимаемой последовательности сборки конструкции завершается определенный цикл технологических операций, определяющих точность составляющих параметров, и в которых компенсируются погрешности этих операций (рекомендуемое приложение 3).
В качестве составляющих параметров рассматриваются размеры элементов, размеры, определяющие расстояния между осями, высотными отметками и другими ориентирами, а также другие получаемые в результате выполнения указанных технологических операций параметры, точность которых влияет на точность результирующего параметра.
Если составляющие геометрические параметры статистически зависимы, то при определении расчётных характеристик точности результирующего параметра эта зависимость должна быть учтена. Статистическую зависимость допускается характеризовать коэффициентом корреляции.
2.4. Расчёт точности производят на основе статистических методов. В общем случае при статистическом расчёте расчётные предельные значения результирующего параметра xmin и xmax для проверки условий (1) и (2) определяют по следующим уравнениям точности:

Определение расчётных предельных значений результирующего параметра по статистическим характеристикам с применением уравнений 4 и 5 производят в соответствии с обязательным приложением 4.
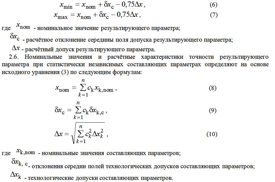
2.5. В большинстве практических случаев расчёт точности следует производить по допускам упрощенным статистическим методом, применение которого позволяет обеспечивать полную собираемость конструкции при применении установленных действующими стандартами планов приемочного контроля точности составляющих параметров с приемочным уровнем дефектности 4% по ГОСТ 23616-79.
При этом уравнения точности для определения расчётных предельных значений результирующего параметра принимают вид:

2.7. При небольшом числе составляющих параметров (до трех) и отсутствии данных о статистических характеристиках их распределения расчёт точности допускается выполнять с применением метода «минимума-максимума» в соответствии с обязательным приложением 5.
3. ПОРЯДОК РАСЧЁТА ТОЧНОСТИ
3.1. Для расчёта точности в соответствии с п.2.2 выявляют результирующие геометрические параметры, от точности которых зависит обеспечение функциональных требований, предъявляемых к строительным конструкциям здания и сооружения, и в соответствии с п.1.3 определяют допустимые предельные значения этих параметров.
При этом для расчёта выбираются те из однотипных повторяющихся параметров, расчётные характеристики точности которых могут получить наибольшее абсолютное значение.
3.2. Для каждого из выбранных результирующих параметров в соответствии с проектируемой технологией и последовательностью выполнения разбивочных и сборочных работ устанавливают базу, служащую началом выполнения определенного цикла технологических операций и являющуюся началом накопления погрешностей, которые должны компенсироваться этим параметром, выявляют составляющие параметры и составляют расчётную схему и исходное уравнение.
3.3. Для каждой расчётной схемы выбирают метод расчёта и составляют уравнения точности, а также уравнения для определения номинального размера и характеристик точности результирующего параметра.
Характеристики точности составляющих параметров, являющихся результатом выполнения определенного технологического процесса или операции, принимают на основе требований соответствующих стандартов или назначают по ГОСТ 21779-82. В случаях, когда составляющий параметр является результатом выполнения нескольких технологических процессов или операций, характеристики его точности следует определять с помощью расчёта.
При составлении уравнений для определения характеристик точности результирующего параметра следует также учитывать собственные отклонения составляющих параметров, возникающие в процессе монтажа и эксплуатации конструкций в результате температурных и других внешних воздействий.
3.4. В зависимости от типа задачи методом пробных расчётов решают уравнения точности исходя из условия выполнения требований (1) и (2).
При прямой задаче на основе принятых характеристик точности и номинальных значений составляющих параметров определяют расчётные номинальные и предельные значения результирующего параметра и проверяют условия точности.
При обратной задаче на основе условий точности по допустимым предельным и номинальному значениям результирующего параметра определяют номинальные значения и характеристики точности некоторых составляющих параметров.
3.5. Если в результате расчёта установлено, что при принятых конструктивном решении, технологии производства и других исходных данных условия точности не соблюдаются, то в зависимости от технической возможности и экономической целесообразности следует принять одно из следующих решений:
повысить точность составляющих параметров, оказывающих наибольшее влияние на точность результирующего параметра, за счет введения более совершенных технологических процессов;
уменьшить влияние составляющих параметров на точность результирующего параметра путем сокращения числа этих параметров в расчётной схеме за счет изменения способа ориентирования (базы) и последовательности выполнения технологических процессов и операций;
пересмотреть конструктивные решения узлов строительных конструкций зданий, сооружений и их элементов с целью изменения допустимых предельных и номинального значений результирующего параметра;
предусмотреть неполную собираемость конструкций.
ПРИЛОЖЕНИЕ 1
Справочное
ИНФОРМАЦИОННЫЕ ДАННЫЕ О СООТВЕТСТВИИ
ГОСТ 21780-83 СТ СЭВ 3740-82
Первый абзац вводной части ГОСТ 21780-83 соответствует вводной части СТ СЭВ 3740-82.
П. 1.1 ГОСТ 21780-83 включает требования п. 1.1 СТ СЭВ 3740-82.
П. 1.2 ГОСТ 21780-83 соответствует п. 1.2 СТ СЭВ 3740-82.
П. 1.4 ГОСТ 21780-83 соответствует п. 1.4 СТ СЭВ 3740-82.
П. 1.5 ГОСТ 21780-83 соответствует п. 3.4 СТ СЭВ 3740-82.
П. 1.6 ГОСТ 21780-83 соответствует п. 1.5 СТ СЭВ 3740-82.
Первый абзац п. 2.1 ГОСТ 21780-83 соответствует п. 1.6 СТ СЭВ 3740-82.
П. 2.3 ГОСТ 21780-83 включает требования пп. 2.4 и 2.10 СТ СЭВ 3740-82.
П. 2.4 ГОСТ 21780-83 включает требования пп. 1.7 и 2.3 СТ СЭВ 3740-82.
П. 2.5 ГОСТ 21780-83 включает требования пп. 2.6 и 2.7 СТ СЭВ 3740-82.
П. 2.6 ГОСТ 21780-83 включает требования п. 2.8 СТ СЭВ 3740-82.
П. 2.7 ГОСТ 21780-83 включает требования п. 1.7 СТ СЭВ 3740-82.
П. 3.1 ГОСТ 21780-83 включает требования п. 3.1 СТ СЭВ 3740-82.
П. 3.2 ГОСТ 21780-83 включает требования пп. 2.1 и 3.2 СТ СЭВ 3740-82.
П. 3.3 ГОСТ 21780-83 включает требования п. 3.3 СТ СЭВ 3740-82.
П. 3.5 ГОСТ 21780-83 соответствует п. 3.5 СТ СЭВ 3740-82.
Обязательное приложение 2 ГОСТ 21780-83 включает информационное приложение 1 СТ СЭВ 3740-82.
Обязательное приложение 4 ГОСТ 21780-83 включает требования п. 2.4 СТ СЭВ 3740-82.
Обязательное приложение 5 ГОСТ 21780-83 включает требования п. 2.11 СТ СЭВ 3740-82.
ПРИЛОЖЕНИЕ 2
Обязательное
ТЕРМИНЫ И ИХ ПОЯСНЕНИЯ
Расчётная схема — графическое изображение связей между результирующими и составляющими геометрическими параметрами, в которых учитываются конструктивно-технологические особенности зданий, сооружений и их элементов, в том числе способы и последовательность выполнения технологических процессов и операций.
Составляющий параметр — параметр, получаемый непосредственно при выполнении определенного технологического процесса или операции и входящий в расчётную схему.
Результирующий параметр — параметр, входящий в расчётную схему и зависящий от ряда составляющих параметров.
Собираемость — ГОСТ 21778-81.
Полная собираемость — собираемость, уровень которой равен или превышает 99,73%.
Неполная собираемость — собираемость, уровень которой ниже 99,73%.
База — поверхность или ось, относительно которых определяется положение других поверхностей или осей.
ПРИЛОЖЕНИЕ 3
Рекомендуемое
ОСНОВНЫЕ ВИДЫ РЕЗУЛЬТИРУЮЩИХ ПАРАМЕТРОВ

Примечание: При рассмотрении параметров, характеризующих положение элементов, следует учитывать, что
равны по абсолютному значению и определяют предельное отклонение элементов относительно друг друга. Индексы min и max принимаются условно для указания направления смещения.
ПРИЛОЖЕНИЕ 4
Обязательное
ОПРЕДЕЛЕНИЕ РАСЧЁТНЫХ ПРЕДЕЛЬНЫХ ЗНАЧЕНИЙ
РЕЗУЛЬТИРУЮЩЕГО ПАРАМЕТРА ПО СТАТИСТИЧЕСКИМ ХАРАКТЕРИСТИКАМ
(Общий случай статистического расчёта точности)
1. В общем случае статистического расчёта точности конструкций и элементов зданий и сооружений расчётные предельные значения результирующего параметра для проверки условий (1) и (2) определяют по формулам (4) и (5) настоящего стандарта.
2. Расчётное номинальное значение Xnom результирующего параметра на основе исходного уравнения (3) определяют по формуле (8) настоящего стандарта, а расчётные характеристики точности
![]()
по формулам:
в зависимости от имеющихся для расчёта исходных данных следует определять по результатам статистического анализа точности соответствующих технологических процессов и операций по ГОСТ 23615-79 или по характеристикам точности и планам контроля, установленным в соответствующих стандартах или других нормативно-технических документах.
4. Для перехода от характеристик точности и планов контроля, устанавливаемых в стандартах и в других нормативно-технических документах, к статистическим характеристикам точности применяют выражения:
Таблица 1
| Уровень собираемости конструкции, % | 99,73 | 98,5 | 96,0 | 90,0 |
| Приемочный уровень дефектности, % | 0,25 | 1,5 | 4,0 | 10,0 |
| Значение t
|
3 | 2,4 | 2,1 | 1,6 |
6. Долю сборочных работ, требующих выполнения дополнительных операций по подбору элементов или пригонке отдельных параметров, определяют отдельно для случаев, когда
по табл.2.
ПРИЛОЖЕНИЕ 5
Обязательное
ОПРЕДЕЛЕНИЕ РАСЧЁТНЫХ ПРЕДЕЛЬНЫХ ЗНАЧЕНИЙ РЕЗУЛЬТИРУЮЩЕГО ПАРАМЕТРА МЕТОДОМ «МИНИМУМА — МАКСИМУМА»
Расчётные предельные значения Xmin и Xmax результирующего параметра в условиях (1) и (2) методом «минимума-максимума» определяют по формулам настоящего стандарта






